首页
数字学校
资源
应用
空间
名师
学科教研
更多
活动
课程
登录
客户端下载
资源
资源
应用
找人
名师
学校
首页
最新动态
通知公告
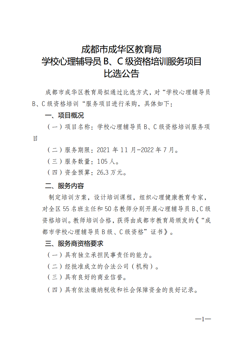
成华BC证比选文件
成华区教育局
2021-11-19 17:00
阅读 1020
分享到:
上一篇:聚焦|成华 “双减” 行动【六】
下一篇: 凝聚教育力量,筑牢基层防疫战斗堡垒!
发布评论
还能输入
140
字
用户评论
发布评论
还能输入 140字
用户评论